GLAST/LAT > DAQ and FSW > FSW > "use" tree > LPA

lpa_siu (sun-gcc) Constituent


Description: ?
File Type: shr
Package: LPA (LAT Physics Acquisition)
Project: APP (Applications)
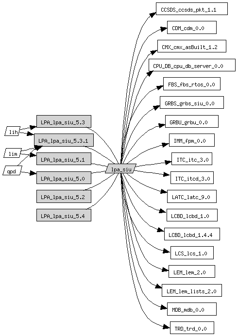
Relationships: Constituent, Interface
Tags: i845e, mcp750, mv2304, rad750, sun-gcc

Relationships (help)

Doxygen (help)

 

Interfaces

Files

    LPA.c LAT Physics Acquisition.
    LPA_cmddecl.c ITC command dispatch structures to subsystem LPA.
    LPA_command.c LAT Physics Acquisition.
    LPA_epu.c LAT Physics Acquisition.
    LPA_grb.c LAT Physics Acquisition.
    LPA_grb_p.h LAT Physics Acquisition.
    LPA_grb_post.c Manage post buffers for GRB event packets.
    LPA_grb_post_p.h LPA GRB event post private definitions.
    LPA_msgs.c Constructor/destructor routines for message facility LPA (ID: 51, 0x33).
    LPA_output.c LAT Physics Acquisition.
    LPA_output_p.h LAT Physics Acquisition.
    LPA_prvdefs.h LAT Physics Acquisition.
    LPA_sbc.c LAT Physics Acquisition.
    LPA_siu.c LAT Physics Acquisition.
    LPA_siu_p.h LAT Physics Acquisition.
    LPA_slvdefs.h Private definitions specific to the slave implementation of LPA.
    LPA_utils.c LAT Physics Acquisition.
    LPA_utils.h LAT Physics Acquisition.