GLAST/LAT > DAQ and FSW > FSW > "use" tree > LCM

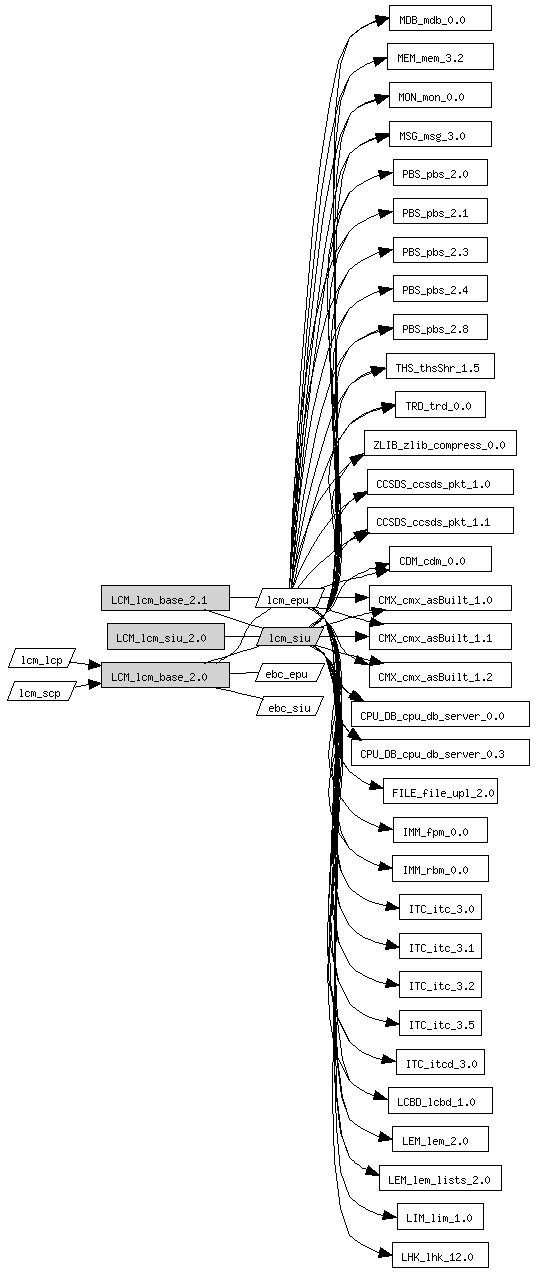
lcm_siu (mv2304) Constituent


Description: ?
File Type: shr
Package: LCM (LAT Computer Manager)
Project: APP (Applications)
Relationships: Constituent, Interface
Tags: i845e, mcp750, mv2304, rad750, sun-gcc

Relationships (help)

Doxygen (help)

 

Interfaces

Files

    CSSR.c Utility to compress a packet and send to SSR.
    CSSR.h Utility to compress a packet and send to SSR.
    LCM_SMON.c LCM SMON control functions.
    LCM_cmd.c Select the correct LCM_cmd.c for the current target.
    LCM_cmd_common.c LCM common telecommand handlers.
    LCM_cmd_stubs.c Routines associated with CCSDS commands to subsystem LCM.
    LCM_cmddecl.c ITC command dispatch structures to subsystem LCM.
    LCM_control.c CPU generic control functions.
    LCM_controlEPU.c SIU specific control functions.
    LCM_controlSIU.c SIU specific control functions.
    LCM_house.c CPU generic functions for housekeeping support functions.
    LCM_houseSIU.c SIU generic functions for housekeeping support functions.
    LCM_image.c CPU generic functions for image module/task telemetering.
    LCM_imageEPU.c EPU specific functions for image module/task telemetering.
    LCM_imageSIU.c SIU specific functions for image module/task telemetering.
    LCM_message.c CPU generic functions for message (MSG) telemetering.
    LCM_messageEPU.c EPU specific functions for message (MSG) telemetering.
    LCM_messageSIU.c SIU specific functions for message (MSG) telemetering.
    LCM_msgs.c Constructor/destructor routines for message facility LCM (ID: 243, 0xf3).
    LCM_orphan.c LCM message output functions.
    LCM_prvdefs.h Private definitions for the LCM package.
    LCM_reset.c Select the correct LCM_reset.c for the current target.
    LCM_scrub.c LCM memory scrubbing/exception handling functions (all architectures).
    LCM_scrubArch.c Select the correct LCM_scrubArch.c for the current target architecture.
    LCM_surom.c Functions for monitoring the state of the rad750 SUROM.
    LCM_task.c CPU generic task control functions.
    LCM_turboEPU.c Select the correct LCM_turboEPU.c for the current target.
    LCM_turboSIU.c Select the correct LCM_turboSIU.c for the current target.
    SMON.c Monitor LCB and other stats and send results to SSR.
    SMON.h Monitor LCB and other stats and send results to SSR.
    SMON_ssrdefs.h SSR structure defines, these are used by QLCM.
    ../ptd/LCM_dump.c LCM command and telemetry display function definitions.
    ../ptd/LCM_excep.c LCM RAD750 exception testing functions.
    ../ptd/LCM_lcpside.c Some useful LCM commands (LCP side).
    ../ptd/LCM_scpside.c Some usefule LCM commands (SCP side).