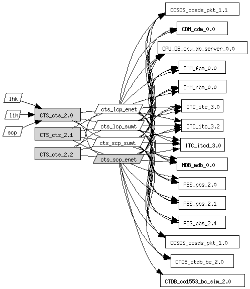
GLAST/LAT > DAQ and FSW > FSW > "use" tree > CTS

cts_scp_enet (rad750) Constituent


Description: ?
File Type: shr
Package: CTS (Command and Telemetry Service)
Project: SVC (Services)
Relationships: Constituent, Interface
Tags: i845e, mcp750, mv2304, rad750, sun-gcc

Relationships (help)

Doxygen (help)

 

Interfaces

Files

    CRX_control.c The basic control of CTDB driver.
    CRX_dispatch.c Dispatcher used in CTS receive tasks/callbacks.
    CTS_configure.c Initialize and start CTS tasks from configuration database.
    CTS_control.c Management of the CTS master control block.
    CTS_health.h Preprocessor shard to enforce clean living.
    CTS_lcp_enet.c Initialization for an (ethernet simulation) remote terminal device.
    CTS_lcp_sumt.c Initialization for an (1553) remote terminal device.
    CTS_msgs.c Constructor/destructor routines for message facility CTS (ID: 247, 0xf7).
    CTS_prvdefs.h Private definitions for the CTS system.
    CTS_scp_enet.c The device routines for an ethernet device.
    CTS_scp_sumt.c The device routines for a summit 1553 device.
    CTX_control.c The basic control of the CTDB service layer.
    CTX_lcp.c CTX service callback (LAT/SIU specific).
    CTX_scp.c CTX service callback ("spacecraft" specific).