GLAST/LAT > DAQ and FSW > FSW > "use" tree > CCSDS

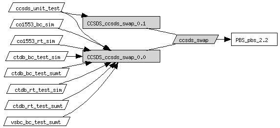
ccsds_swap (mv2304) Constituent


Description: Byte swap CCSDS structures.
File Type: shr
Package: CCSDS (CCSDS packets)
Project: SVC (Services)
Relationships: Constituent, Interface
Tags: i845e, mcp750, mv2304, rad750, sun-gcc

Relationships (help)

Doxygen (help)

 

Interfaces

Files

    CCSDS_dump.c Function definitions for CCSDS display library.
    CCSDS_msg.c Constructor/destructor routines for message facility CSDS (ID: 112, 0x70).
    CCSDS_pkt_chksum.c Function definitions for CCSDS packet checksum library.
    CCSDS_pkt_hdr.c Function definitions for CCSDS packet header library.
    CCSDS_pkt_private.h Definitions of CCSDS packet header format.
    CCSDS_pri_hdr.c Function definitions for CCSDS primary header packet header library.
    CCSDS_swap.c Function definitions for CCSDS byte swap library.
    ../ptd/ccsds_pkt_test.c Function definitions for CCSDS packet format test program.
    ../ptd/ccsds_unit_test.c Function definitions for CCSDS package unit test program.