GLAST/LAT
>
DAQ and FSW
>
FSW
>
"use" tree
>
LCBD
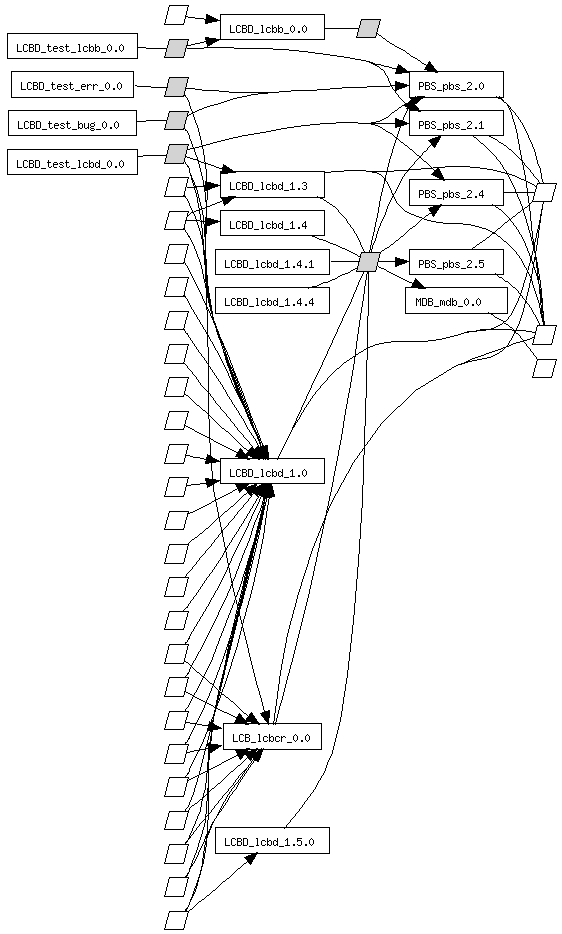
Interface Relationships - LCBD/rad750
(
help
)
See Also:
Constituent:
i845e
,
mcp750
,
mv2304
,
rad750
,
sun-gcc
Interface:
i845e
,
mcp750
,
mv2304
,
rad750
,
sun-gcc
Package:
LCBD
(LAT Communication Board Driver)
Project:
SVC
(Services)
Relationships
(
help
)