GLAST/LAT > DAQ and FSW > FSW > Index by Name within Package

State (783/0x30F) - Telemetry Packet


"Current LIM State" (APP/LIM)

View Options: (help)

Context:

Description:

    Reports the current state of the LIM package, including the operating mode and the most recent action and its status.

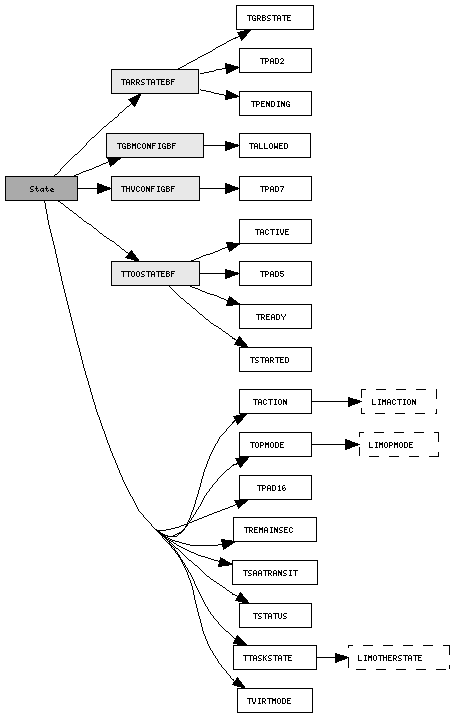
Layout:  (show detail; help)

Current LIM State (State)
Telemetry Packet Format
0x 0 1 2 3 4 5 6 7 8 9 10 11 12 13 14 15
000 Version=0 T=0 SH APID=0x30F
002 SF Sequence Count
004 Packet Length=37
006 Timestamp
00E TACTION action
010 TSTATUS status
014 TOPMODE op_mode TVIRTMODE virt_mode
016 TSAATRANSIT saa_transit TTASKSTATE lci_state
018 TTASKSTATE ldf_state TTASKSTATE lpa_state
01A TTOOSTATEBF too_state TARRSTATEBF arr_state
01C TREMAINSEC too_remain_sec
020 TREMAINSEC arr_remain_sec
024 TGBMCONFIGBF gbm_config THVCONFIGBF hv_config
026 TPAD16 pad
028 TREMAINSEC gbm_int_dis_remain_sec

Fields:

      Brief:  "Most Recent LIM Action"

      Instance(s):  action

      Most recent LIM action.

      Attribute(s):  

      Brief:  "ARR State Bitfield"

      Instance(s):  arr_state

      Bitfield containing the current ARR observation state.

      Attribute(s):  

      Brief:  "GBM Interface Configuration Bitfield"

      Instance(s):  gbm_config

      Bitfield containing the current configuration of the GBM interface.

      Attribute(s):  

      Brief:  "High-Voltage Interface Configuration Bitfield"

      Instance(s):  hv_config

      Bitfield containing the current configuration of the ACD high-voltage interface.

      Brief:  "Operating Mode"

      Instance(s):  op_mode

      Current operating mode.

      Attribute(s):  

      Brief:  "16-Bit Padding"

      Instance(s):  pad

      Explicit padding of 16 bits.

      Attribute(s):  

      Brief:  "Time Remaining"

      Instance(s):  arr_remain_sec, gbm_int_dis_remain_sec, too_remain_sec

      Time remaining, in seconds.

      Attribute(s):  

      Brief:  "SAA Transit Status"

      Instance(s):  saa_transit

      SAA transit status (0 = transit not in progress, 1 = transit in progress).

      Attribute(s):  

      Brief:  "Most Recent Action Status"

      Instance(s):  status

      MSG status code of the most recent LIM action.

      Brief:  "Task State"

      Instance(s):  lci_state, ldf_state, lpa_state

      Current state of an external task.

      Attribute(s):  

      Brief:  "TOO State Bitfield"

      Instance(s):  too_state

      Bitfield containing the current TOO observation state.

      Attribute(s):  

      Brief:  "Virtual Mode"

      Instance(s):  virt_mode

      Current virtual mode.