GLAST/LAT > DAQ and FSW > FSW > Index by Name within Package

CmdConfirm (720/0x2D0) - Telemetry Packet


"Response to command from spacecraft" (SVC/ITC)

View Options: (help)

Context:

Description:

    Command confirmation telemetry packet. When executing spacecraft commands, ITC will autogenerate a diagnostic packet, detailing where and when a command is executed as well as the return code for the execution. To identify the command, ITC reflects the command in toto.

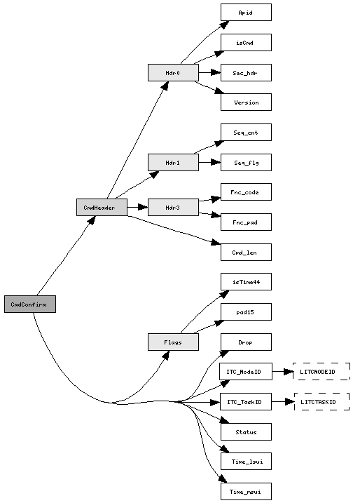
Layout:  (show detail; help)

Response to command from spacecraft (CmdConfirm)
Telemetry Packet Format
0x 0 1 2 3 4 5 6 7 8 9 10 11 12 13 14 15
000 Version=0 T=0 SH APID=0x2D0
002 SF Sequence Count
004 Packet Length=41
006 Timestamp
00E ITC_NodeID nid ITC_TaskID tid
010 Time_msui deq_msui
014 Time_lsui deq_lsui
018 Time_msui exe_msui
01C Time_lsui exe_lsui
020 Status status
024 Drop drp
026 Flags flags
028 CmdHeader cmd_hdr

Fields:

      Attribute(s):  

      Brief:  "CCSDS telecommand header"

      Instance(s):  cmd_hdr

      CCSDS telecommand header

      Attribute(s):  

      Brief:  "Number of dropped confirmations"

      Instance(s):  drp

      Should memory constraints result in dropped command confirmation packets, the count of dropped packets (on a per task basis) is accumulated and returned in the next successful command confirmation.

      Attribute(s):  

      Brief:  "Assorted command confirmation flags"

      Instance(s):  flags

      Assorted command confirmation flags (only one currently defined: isTime44)

      Brief:  "ITC node ID"

      Instance(s):  nid

      ITC identifies nodes on the communications network by number. These are the numbers.

      Brief:  "ITC task ID"

      Instance(s):  tid

      ITC identifies tasks by number. These are the numbers.

      Attribute(s):  

      Brief:  "MSG status code"

      Instance(s):  status

      The return code from the routine that executes the command.

      Attribute(s):  

      Brief:  "Time (least significant 32 bits)"

      Instance(s):  deq_lsui, exe_lsui

      Lower half of a WCT_time object (an 8-byte integer measuring nanoseconds since the LAT epoch).

      Attribute(s):  

      Brief:  "Time (most significant 32 bits)"

      Instance(s):  deq_msui, exe_msui

      Upper half of a WCT_time object (an 8-byte integer measuring nanoseconds since the LAT epoch).